羅斯蒙特氧化鋯氧量分析儀
工作原理
傳感器中設計的具有良好接地的金屬流通池包裹著pH電極,為產生的靜電提供了有效的對地放電路徑,而且,其還可以作為電子屏障,阻隔來自外界交流電源、電焊設備和其它類似電子設備的干擾。
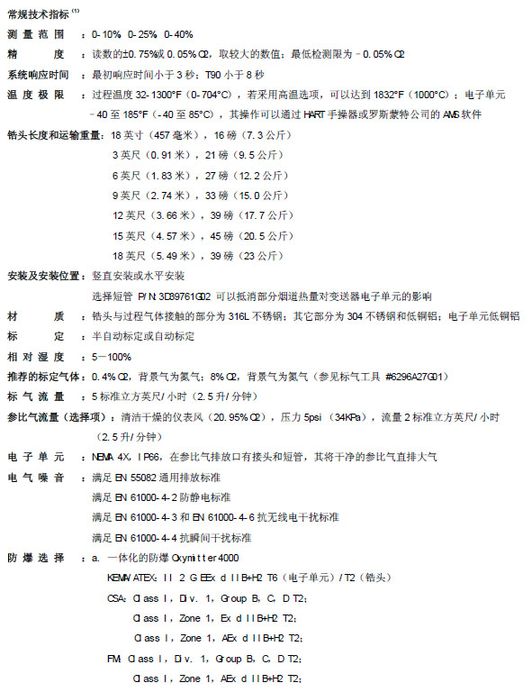
6888氧化鋯氧量分析儀 適用于電廠風煙系統燃燒效率控制。 測量精度:讀數的0.75%或0.05%O2; 配置靈活:電子變送單元可以直接安裝在氧化鋯鋯頭上,也可以分體安裝; 過程接口與現有的
技術參數測量電極
常規應用PH傳感器
內置前置放大器,3K 測溫電阻,適用于1181PH
內置前置放大器,Pt100測溫電阻
內置前置放大器,Pt100測溫電阻,適用于羅斯蒙特變送器1054A/B和2081
羅斯蒙特氧化鋯分析儀主要用于鍋爐的氧量分析,對煙氣的含氧量做出準確的判斷;主要特點:改進了氧化鋯探頭鉑電極的制作工藝及檢測器的結構設計,延長了傳感器的連續使用壽命,輸入輸出采用光電隔離,使儀表的抗干擾能力大大提高,智能化程度高,所有的參數通過儀表的鍵盤設定;多功能數字顯示,儀表除顯示當時的氧含量外,還可通過鍵盤在線查看當時的氧勢、爐溫、加熱電壓、測量量程、上、下限報警等內容,并在儀表發生故障時顯示八種故障類別信號提示。
















